


为进一步落实职工门诊共济有关政策,助力2024年度城乡居民参保缴费,我省于12月8日上线了职工医保个人账户代缴2024年度城乡居民医保费功能。该功能指陕西省内正常参加职工医保的参保人员(共济人),通过陕西医保APP、陕西医保小程序等公共服务子系统的家庭共济功能,绑定在省内正常参加城乡居民医疗保险的本人父母、子女或配偶(被共济人),绑定成功后,共济人可使用职工医保个人账户代缴被共济人的城乡居民基本医疗保险费。需要注意的是,职工医保个人账户代缴被共济人居民医保费,需要满足以下几个条件:共济人和被共济人均为正常参保状态;共济人与被共济人需为同市参保;共济人与被共济人已绑定家庭共济关系;共济人职工医保个人账户余额足够支付被共济人城乡居民基本医疗保险费;被共济人尚未缴纳2024年度城乡居民基本医保费用。
这一功能的实现,是医保便民服务的又一项重要延伸,为城乡居民参保缴费提供更多的缴费方式,方便群众参保缴费,助力我省城乡居民参保缴费提速增效。
附
职工医保个人账户代缴家庭成员城乡居民医保费操作手册
前提条件:
1、授权人为职工医保参保人/灵活就业参保人(含在职职工和退休人员);
2、使用人为居民医保参保人,与授权人为同市参保
3、授权人与使用人必须存在亲情账户绑定关系
4、授权人个人账户余额需大于380元
5、使用人无2024年度城乡居民缴费记录
以上条件必须同时满足!
一、软件下载
(1)手机应用商店搜索下载“陕西医保APP”
(2)小程序:微信/支付宝搜索陕西医保小程序。
(1)打开陕西医保app
(2)点击右下角我的
(3)登陆陕西医保app,支持账号密码以及指纹或面容登陆
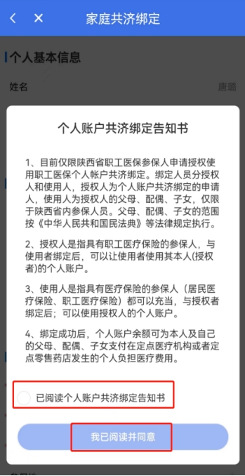
(1)登录成功进入页面后,点击左下角【服务】——【个人业务申报】——【家庭共济绑定】。进入页面,仔细阅读《个人账户共济绑定告知书》,阅读完成后勾选【已阅读个人账户共济绑定告知书】并点击【我已阅读并同意】。
(2)进入家庭共济绑定信息填写页面,根据提示填写“使用人”的个人信息,确认无误后,点击【查看个人承诺书并完成签名】,完成签名后,点击【提交】,即可完成个人账户家庭共济绑定。
(1)点击左下角【服务】——【个人业务查询】——【家庭共济绑定查询】。
(2)点击【代缴】
(3)【选择“缴费年度”】——【提交】(注意:刚参保成功的城乡居民参保人请在两个小时之后再进行代缴)。缴费提示“成功”后,表示个人账户代缴成功
(1)授权人(职工/灵活)查询:可依次点击【服务】—【个人账户明细查询】—【经办开始、结束时间】选择当前月份—【搜索】查看扣费记录。
(2)使用人(城乡居民)查询:可自己注册陕西医保APP或微信、支付宝小程序通过【服务】—【参保缴费信息查询】查看缴费记录。